Zum Inhalt springen
FM-Connect Chat

Hallo! Ich bin Ihr FM-Connect Chat-Assistent. Wie kann ich Ihnen helfen?

FM-Solutionmaker: Gemeinsam Facility Management neu denken

Schließpläne führen und fortschreiben

Facility Management: Security » Konzept » Eigentum » Schließpläne führen und fortschreiben

Schließpläne führen und fortschreiben für sicheren Zutritt zu Unternehmensbereichen

Schließpläne sind ein grundlegender Bestandteil des Sicherheitskonzepts eines Unternehmens, um die Kontrolle über den Zugang zu sensiblen Bereichen sicherzustellen

Die regelmäßige Aktualisierung von Schließplänen ist entscheidend, um Anpassungen an organisatorische Veränderungen oder sicherheitsrelevante Ereignisse vorzunehmen. Die Einführung eines zentralisierten Schließplan-Managementsystems erleichtert die Verwaltung von Schlüsseln, Zutrittsberechtigungen und Sicherheitsprotokollen.

Methoden zur Erstellung und Aktualisierung von Schließplänen

Schließpläne führen und fortschreiben

Eine beispielhafte Leistungsbeschreibung (Tätigkeiten, Verantwortungsbereich) hierfür ist die folgende:

  • Software beherrschen und einsetzen für die Schließplanverwaltung bzw. Schlüssel, Transponder- oder Kartenprogrammierung,

  • Ersatzschlösser und -schlüssel verwalten und vorhalten,

  • ggf. Ersatz beschaffen,

  • ggf. Schlösser sperren,

  • Schließplan verwalten,

  • Ggf. Instand setzen, falls sinnvoll.

Schließpläne aktualisieren und Profilzylinder für sicheren Zutritt tauschen

Tausch von Profilzylindern

Der Schließplan muss ständig aktuell sein. Die Ersatzschlüssel usw. müssen mit dem Plan übereinstimmen (regelmäßige Inventur durchführen).

Beispiel:

In einem Industrieunternehmen mit ca. 1200 Mitarbeitern können sich folgende idealtypischen Berichte ergeben:

Alarmstatistik zur Auswertung von Sicherheitsvorfällen im Unternehmen

Alarmstatistik

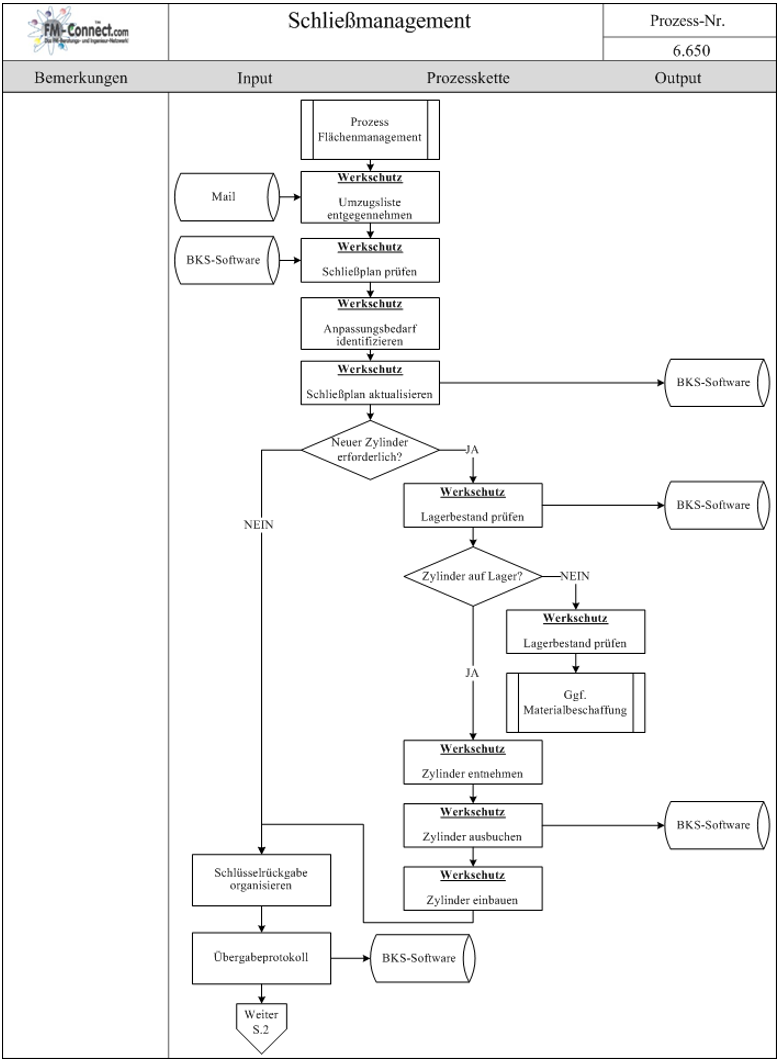
Schließmanagement zur sicheren Verwaltung von Zutritten und Schlüsseln

Schließmanagement als idealtypisches Beispiel

Effizientes Schließplanmanagement als Kernstück des Sicherheitskonzepts

Schließpläne sind ein grundlegender Bestandteil des Sicherheitskonzepts eines Unternehmens, um die Kontrolle über den Zugang zu sensiblen Bereichen sicherzustellen. Die regelmäßige Aktualisierung von Schließplänen ist entscheidend, um Anpassungen an organisatorische Veränderungen oder sicherheitsrelevante Ereignisse vorzunehmen.

Einführung eines zentralisierten Schließplan-Managementsystems

Die Einführung eines zentralisierten Schließplan-Managementsystems erleichtert die Verwaltung von Schlüsseln, Zutrittsberechtigungen und Sicherheitsprotokollen. Dieses System ermöglicht eine effiziente und übersichtliche Handhabung aller Schließmechanismen und Zugangsberechtigungen.

Methoden zur Erstellung und Aktualisierung von Schließplänen

Für die Erstellung und fortlaufende Aktualisierung von Schließplänen setzen wir auf moderne Softwarelösungen. Diese ermöglichen es uns, Schließpläne effizient zu verwalten, Schlüssel, Transponder oder Karten zu programmieren und Ersatzschlösser sowie -schlüssel vorzuhalten.

Regelmäßige Überprüfung und Anpassung

Um sicherzustellen, dass der Schließplan stets aktuell ist, führen wir regelmäßige Inventuren durch. Dies gewährleistet, dass Ersatzschlüssel und andere Sicherheitselemente mit dem Plan übereinstimmen und bei Bedarf angepasst werden können.

Beispielhafte Anwendung in der Industrie

In einem Industrieunternehmen mit ca. 1200 Mitarbeitern ist ein effektives Schließmanagement unerlässlich. Durch die Implementierung eines systematischen Schließplan-Managements können wir die Sicherheit erhöhen und gleichzeitig den Zugang zu verschiedenen Bereichen des Unternehmens effizient regeln.

Unser Engagement für Sicherheit und Zugangskontrolle

Unser Ziel ist es, durch ein effizientes Schließplanmanagement die Sicherheit innerhalb des Unternehmens zu maximieren. Wir legen großen Wert darauf, dass alle Zugangsberechtigungen sorgfältig verwaltet und regelmäßig überprüft werden, um ein hohes Maß an Sicherheit zu gewährleisten.

Zusammenfassung und Ausblick

Die Führung und fortlaufende Aktualisierung von Schließplänen ist ein wesentlicher Bestandteil unseres Sicherheitskonzepts. Durch die Implementierung eines zentralisierten Schließplan-Managementsystems und die regelmäßige Überprüfung aller Sicherheitselemente tragen wir dazu bei, dass unser Unternehmen sicher, funktional und für alle Beteiligten zugänglich bleibt. Wir sind stets bestrebt, unsere Sicherheitsprozesse zu optimieren und innovative Lösungen zu entwickeln, um den Schutz unseres Eigentums und die Sicherheit unserer Mitarbeiter und Besucher kontinuierlich zu verbessern.